Introduction
Certified Child Life Specialists (CCLSs) play a critical role in supporting the developmental, emotional, and psychosocial well-being of children and families in healthcare and community-based settings. Grounded in evidence-based practice, child life interventions such as therapeutic play, education, and family-centered care have been found to promote coping and minimize distress for children experiencing illness, injury, or disability (Burns-Nader & Hernandez-Reif, 2016; Romito et al., 2021). While the importance of evidence-based interventions in child life is widely acknowledged, the child life profession continues to face challenges in building a robust body of research, particularly in the volume of research being produced by CCLSs. A scoping review by Boles et al. (2021) found an increase in CCLSs serving as authors in research between 1996 and 2017; however, the authors highlight the need for improved academic and clinical training related to research, as well as greater inclusion of CCLSs in interdisciplinary scholarship and research opportunities. Their review of 273 peer-reviewed articles revealed that although references to child life have steadily increased over time, only a small proportion of studies focused on child life services or interventions as the primary focus of research. Furthermore, despite gradual growth in CCLS authorship, over two-thirds of the published articles referencing child life did not include a child life specialist as an author at all (Boles et al., 2021).
Many topics within the child life profession remain underexplored in the literature. For example, Boles et al. (2021) found that key topics such as play, bereavement support, sibling and parent support, and illness or treatment education are significantly underrepresented in child life research literature. In contrast, procedural preparation and support are relatively well-researched. Expanding research efforts is essential to strengthening child life interventions, ultimately benefiting both children and their families.
The educational requirements for certification include a bachelor’s degree and 10 required courses related to child development, family theory, play, and bereavement. The Association of Child Life Professionals (ACLP) updated its academic requirements for child life specialists in 2018 to include at least one course in research methodology applicable to clinical practice and program review (ACLP, 2018). This change not only reflects a growing recognition of the importance of research literacy in preparing aspiring CCLSs for evidence-based practice, but also aligns with the Child Life Competencies, which emphasize the ability to integrate clinical evidence and fundamental child life knowledge into professional decision-making (ACLP, 2019). However, little is known about the consistency and depth of research training across academic programs that prepare students to become CCLSs. For example, some programs may require a capstone project, thesis, or evidence-based practice project, while others may not. In addition to variability in training, it is unknown how students preparing to become CCLSs view research. Specifically, little is known about how relevant or valuable students find research, or how confident they feel about engaging with it. These perceptions may impact student involvement in research activities and their ability to apply research in clinical child life practice.
Due to the varying pathways available to enter the profession, some child life students may receive their educational training and required research course via an online, in person, or a hybrid program. In a study of dental students, it was found that online programs can offer flexibility, but students also reported lower perceived effectiveness across core domains of gaining knowledge, acquiring hands-on clinical skills, and building social competencies (Siddiqui et al., 2024). Little is known about how the delivery of the required research course may impact child life students’ experience with and perception of research.
Additionally, child life programs may be housed within public universities or private universities. Differences in research engagement have been found between public and private universities. Jalbert (2019) found that professors at private universities are more likely to excel in research and teaching than professors in public universities. Additionally, private universities tend to have smaller class sizes, which can impact a student’s ability to learn (Monks & Schmidt, 2011). Due to these identified differences, exploring how students at public versus private institutions perceive research is crucial.
In other healthcare training programs, including nursing, medical education, and social work, researchers have explored students’ perceptions and attitudes towards research. Studies have shown that students in these disciplines often appreciate the value of research but struggle with its practical application, exhibit low confidence in conducting research, encounter limited research opportunities, and perceive research as being disconnected from their clinical interests (Ax & Kincade, 2001; Cuschieri & Cuschieri, 2021; Morgenshtern et al., 2011). These attitudes and perceived barriers may influence students’ engagement with research during their education and their willingness to incorporate research evidence into their future professional practice (Ax & Kincade, 2001; Cuschieri & Cuschieri, 2021; Morgenshtern et al., 2011). However, similar insights are lacking in the child life literature.
Understanding child life students’ perceptions of research may be further complicated by the varied educational backgrounds within the profession. Child life specialists are required to obtain at least a bachelor’s degree, but some programs are offered at the graduate level and train master’s-level child life specialists. In the United States, graduate programs generally place greater emphasis on research training and independent scholarly inquiry than undergraduate education, as graduate programs are designed to prepare students to conduct research and contribute new knowledge to their fields (Shortlidge & Eddy, 2018). For example, most graduate programs require students to complete either a master’s thesis or a similar type of project, which is usually deeply grounded in and connected to research. Therefore, child life students who have a master’s or other graduate-level degree may have more systematic exposure to research during their education, which could shape their perceptions and confidence in conducting research.
An additional educational characteristic to consider is the possible difference between private and public university programs. There are a variety of studies examining the differences in academic quality (Zafar, 2018), teaching excellence (Baglione et al., 2021), and student satisfaction (Kruja et al., 2021), none of which specifically explores student perceptions of research. Additionally, many of the studies on private and public universities are conducted in a variety of other countries, such as Bangladesh, Albania, and China, potentially impacting their generalizability to the United States due to variation of educational and economic structures (Kruja et al., 2021; Rahman, 2012, & Wang et al., 2020).
Given the increasing emphasis on evidence-based practice and the child life profession’s need to contribute to its research base, it is important to understand how child life students perceive research. Gaining insight into these perceptions can inform educators on ways to design curriculum, support students, and promote a more research-driven profession. Therefore, the purpose of this study is to address the gaps in the literature on child life students’ exposure to research by investigating their perceptions of the relevance and importance of conducting and understanding research within their field.
Research Question
-
What perceptions do child life students have regarding the relevance and importance of conducting and understanding research?
a. Are there differences in beliefs about research between students who attend public versus private institutions?
b. Are there differences in beliefs about research between students who receive most of their instruction online versus in-person?
c. Are there differences in beliefs about research between students who attend undergraduate versus graduate programs?
Method
Overview
Due to the limited research available within the field of child life on this topic, an online survey was utilized for accessibility and to gather initial information regarding students’ perceptions of research. The academic demographic questions allowed the researchers to explore possible differences based on a variety of factors. The study was reviewed by the University of Georgia’s Institutional Review Board.
Procedures
Recruitment and Eligibility
Once IRB approval was received, participants were recruited via purposeful and snowball sampling through online student forums, social media, and direct email contacts with academic programs within the United States. To be eligible, participants had to speak English and fit one of the following categories: (1) a student actively pursuing child life certification, (2) certified as a child life specialist within the last year, or (3) graduated from a child life academic program within the last year. Recruitment flyers included a QR code that interested participants could scan to learn more about the study and provide electronic consent.
Data Collection
Survey data were collected using Qualtrics software. Once eligibility was determined and electronic consent was obtained, participants completed survey questions that included demographic information (e.g. age, gender, race, region) and academic information (e.g. enrollment status, university type, degree level, delivery mode of curriculum, major name, university name). Following the demographic and academic questions, participants completed 31 items from the Student Perception of Research Integration Questionnaire (SPIRQ).
Measures
Student Perception of Research Integration Questionnaire
The Student Perception of Research Integration Questionnaire (SPIRQ) has been modified and adapted over the past two decades. A 40-item version was adapted by Visser-Wijnveen, et al. (2016), which was then narrowed down to 31 items for this study. Items were removed based on relevance to the specific research questions or redundancy. Many items utilized the phrase “in my field” or “in my scientific domain”. Therefore, the term “child life” was added where appropriate to ensure items related to the participant’s perspective as a child life student. Taking into consideration that students take classes in a variety of domains in preparation for certification, the researchers wanted to specify the relation of the questions to the field of child life. All items were measured on a 5 point-Likert scale with 26 items utilizing a frequency response (very rarely to very frequently) and 5 items utilizing an agreement response (strongly disagree to strongly agree). The Cronbach’s alpha is α = 0.96 for the frequency items and α = 0.89 for the agreement items among the sample of students in this study. See table 1 for a list of survey items
Data Analysis
All data were analyzed using R (4.4.3). To evaluate the differences in responses between those who attended a public university versus a private university, those who are enrolled in a graduate program versus an undergraduate program, and those attending a public versus a private university, a Mann-Whitney U test was conducted due to the ordinal nature of the survey questions (de Winter & Dodou, 2010). To explore differences between the course delivery mode (in-person, online, or hybrid), a Kruskal test was conducted to determine significant associations between survey items and the three delivery mode groups. For each significant item, a Dunn test was conducted to identify which groups differed significantly, and the Bonferroni method was applied to multiple comparisons for corrections.
Results
Participants
119 participants provided consent and began the survey. Participants who completed 80% or more of the survey were included in our analysis. This resulted in some items having more responses than others; these numbers are reflected in Table 1. Ninety-three percent of participants identified as female and 88% identified as white/Caucasian. The mean age was 24.18 years with a standard deviation of 5.89 years and the age range was 18-59. See Table 2 for a complete demographic breakdown of gender, race, and age.
Participants also reported on their academic experience. Thirty-nine participants (41%) attended classes in person, 25 (26%) attended fully online and 32 (33%) attended in a hybrid setting, described as a combination of online and in-person classes. Fifty-three (55%) were working towards an undergraduate degree and 43 (45%) were working towards a graduate degree. Of the participants, 20 (21%) attended a private university, while 74 (77%) attended a public university. Two respondents selected “Other” and one participant described their academic path as “I took classes from different universities to meet the 10-course requirements.” Regionally, 52 (54%) respondents attended a university program in the south, 26 (27%) were in the Midwest, 3 (3%) in the northeast and 15 (16%) in the west. See Table 3 for a summary of the academic information.
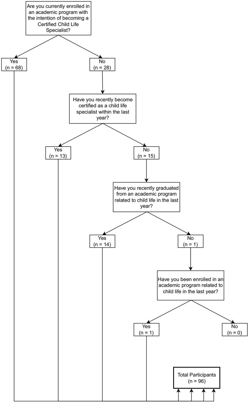
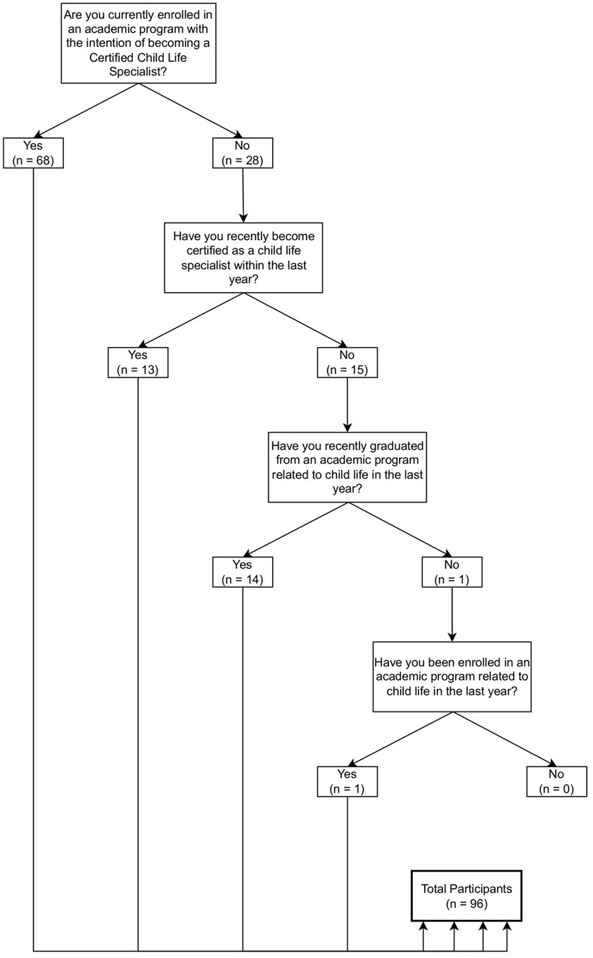
Of the 96 responses that were included in analysis, 70.8% (n = 68) were currently enrolled in an academic program with the intention of becoming a child life specialist, 13.5% (n = 13) had become certified as a child life specialist within the last year, 14.6% (n = 14) had graduated from a child life related academic program within the last year, and 1.0% (n = 1) had been enrolled in a child life related academic program within the last year (Figure 1).
Participants were asked to write the name of their major or degree. Majors and degree titles were analyzed and grouped into categories: child life (n = 37), human development and family science/studies (n = 30), child studies/child and family studies (n = 16), family and consumer sciences (n = 9), psychology (n = 5), health and human physiology (n = 4), human ecology (n = 3), and other (n = 4). Other majors and degrees listed included developmental disabilities, social work, and primary education.
Descriptive statistics for the survey questions can be seen in Table 1. Overall, over 50% of students stated that they very frequently believe their learning is enhanced when education is grounded in research and 60% felt that participating in research is important. Additionally, 50% of students stated they very rarely contribute to research as a researcher and 34% very rarely participate in research as a participant. These responses point to an interesting dynamic, wherein students generally perceive research as important and an enhancement to their learning, but rarely or very rarely participate as a researcher or participant.
When comparing private versus public universities, there were no significant differences. When comparing students in graduate versus undergraduate program, initially 10 survey items were identified as significant. After a Bonferroni test for multiple corrections was applied, it revealed three significant items. Those in a graduate program scored significantly higher on “I got the opportunity to hear about current scientific research” (p = .0008), “I became familiar with the results of scientific research” (p = .003), and “My awareness of the research issues that scientific researchers are currently contributing to was increased” (p = .002). Table 4 outlines these results by item.
When comparing survey items across course delivery mode, there were significant differences on 9 survey items (see Table 5). After completing a Dunn test to identify which groups differed and the Bonferroni method was applied for multiple comparisons, seven of the nine significant items indicated there was a significant difference between an in-person delivery mode and an online delivery mode, such that those in an in-person program generally scored higher than those in an online program, indicating generally more positive perceptions of research.
Discussion
The goal of this study was to examine child life students’ perceptions of research and its importance to the child life field and whether these perceptions differ based on the type of institution, degree type, and the delivery mode of the program. There were clear differences in students’ perceptions depending on the type of child life program they attended, although there were no significant differences found when comparing private and public universities. Students attending in-person academic programs reported more exposure to research during their coursework, as indicated by higher ratings on 7 of the items.
Graduate-level students also demonstrated more interest and investment in research than undergraduate students, with higher ratings on three specific items, indicating more opportunities to hear about current research and greater exposure to and awareness of current research. These findings suggest that graduate students and in-person learners each reported stronger research-related experiences. This finding is not unexpected, as graduate education within child life and across other health and human services professions consistently emphasizes advanced research literacy as a defining of graduate-level preparation. Studies in allied health professions indicate that master’s-level research training is associated with higher self-reported confidence and capability in research skills, and may enhance clinicians’ motivation and capacity to use research in practice (Cordrey et al., 2024; D’Arrietta et al., 2022). This broader literature reinforces the idea that graduate-level coursework may provide child life students with meaningful opportunities to engage with research in ways that support evidence-informed clinical practice.
However, exposure to research methodology in academic coursework does not always translate into increased interest in conducting original research. This pattern has also been documented in other clinically oriented disciplines, where students recognize the value of research informing care, yet report limited motivation or encounter barriers to undertaking research themselves (Ax & Kincade, 2001; Cordrey et al., 2024; D’Arrietta et al., 2022). For example, nursing students expressed a need for practical, hands-on experience as central to their professional preparation, which may diminish their interest in pursuing research activities (Ax & Kincade, 2001). Additionally, social work students tend to value research, but they expressed apprehension when discussing the process of learning about and conducting research (Morgenshtern et al., 2011). Importantly, a limited desire to conduct research does not diminish the value of strengthening students’ abilities to read, interpret, and use research evidence, which is a foundational skill in providing high-quality, evidence-based support to children and families.
Beyond research literacy, graduate education also provides advantages in professional advancement. Recent research has shown that access to child life internships and professional advancement can be influenced by educational preparation, specifically a graduate degree for those pursuing child life certification (Boles et al., 2025). Boles et al. (2025) reported that graduate-level education was a significant predictor of internship acquisition, with applicants who had completed or were pursuing graduate study more likely to secure internship placement than those with only an undergraduate degree. These findings highlight the multifaceted value of graduate education.
According to the Child Life Competencies by the ACLP (2019), research proficiency requires the ability to describe and apply methodologies relevant to the field, adhere to ethical guidelines, access and evaluate clinically pertinent information, share evidence-based rationales with colleagues and families, and produce scholarly work. Embedding these elements across the child life curriculum ensures that graduates are not only knowledgeable about research but also equipped to integrate clinical evidence in decision-making and contribute to the advancement of child life practice. These findings and outlined competencies point to a need for more in-depth research education for child life students at both undergraduate and graduate levels, to increase future child life specialists’ understanding of the foundations for the clinical interventions they will use daily. More purposeful integration of research throughout the full range of child life courses, not only with the required research course, may offer students more consistent opportunities to understand how research informs practice. Many students in this study specifically identified becoming familiar with research findings as important, even though higher percentages of students reported contributing rarely or very rarely to research as a participant or a researcher.
Evidence from other disciplines demonstrates that understanding research literacy at the undergraduate level is both common and beneficial. For example, undergraduate programs in nursing and other fields show that early exposure to reading, interpreting, and applying research helps students build confidence and overcome barriers to evidence-based practice (Gunnels et al., 2024; Spiers et al., 2012). Graduate education then builds on this foundation; across fields such as social work, research competence is considered a core expectation of graduate-level professional preparation, and programs emphasize the ability to critically analyze and apply research in practice (Kwong, 2017; Magliaro & Munro, 2018). In the same way, child life faculty should consider integrating structured opportunities for students at all levels to read, interpret, and reflect on child life research in order to cultivate the research literacy needed for evidence-based interventions with patients and families.
Limitations
This study has limitations that should be considered when interpreting the findings. First, the demographic composition of the sample, while consistent with the current demographic makeup of Certified Child Life Specialists, was not very diverse. Most participants identified as female (97%) and White/Caucasian (88%). The lack of diversity limits the extent to which these findings can be generalized across the broader population of child life students, including students from other racial, ethnic, or gender groups. Because students’ cultural backgrounds and lived experiences may influence how they view research and its role in clinical practice, future studies should seek to include more diverse participants to capture a broader range of perspectives.
Second, not all participants completed every survey item. Although surveys with at least 80% completion were included in the analysis, individual questions had varying response rates. This discrepancy reduced the consistency of the dataset and may have affected the analysis of particular survey questions. Variations in the response rates for individual items may have limited the ability to detect statistical differences.
Next, the changes made to the survey items to include the term “child life” instead of the original statements utilizing the term “scientific domain” may impact the reliability and validity of the measure. A future study examining the reliability and validity of this modified measure would be advisable.
Finally, the use of a self-report survey introduces the possibility of response bias. Participants may have provided socially desirable responses, particularly on items that reflect enthusiasm for or engagement with research. Because perceptions and behaviors are not always aligned, future research may benefit from incorporating additional methods such as interviews or focus groups to deepen insights on this topic.
Future Directions
This study highlights the experiences of students’ learning about research in child life courses. To provide a more complete picture of research in child life academic programs, we also recommend surveying the instructors teaching child life courses to determine their research backgrounds and perspectives on the importance of research for the child life field. Specifically, exploring the educational background of child life instructors is crucial as those with a doctorate of philosophy degree may have different perceptions and experiences than those with a master’s degree. Further, faculty whose appointments include a research component may be more willing and prepared to integrate a focus on research into child life courses than faculty whose primary responsibility is classroom teaching and clinical supervision. Collecting the perspectives of faculty with a variety of educational and clinical experiences will provide more information about the research-related content taught to child life students and may point out new ways of incorporating research information into child life coursework.
In addition, it is important to understand the perspectives of child life specialists currently working to fully understand the role of research in child life clinical practice. Surveys, interviews, or focus groups with a diverse population of CCLSs currently in clinical practice could provide a valuable additional perspective on how research contributes to their clinical work, which could further inform faculty about the most effective ways to incorporate research into child life coursework. Future studies should also consider using qualitative methods to gain a deeper understanding of child life students’ perceptions of research. Methods such as focus groups and individual interviews could encourage students to explain the deeper meaning behind their survey responses, which can provide valuable information about the specific areas related to research that need to be strengthened in child life course content and where students’ misconceptions about child life research may lie.
Implications
This study highlights the ways in which program format and degree level shape child life students’ research literacy and perceptions of evidence-based practice. Although graduate-level and in-person programs provided greater exposure to research, students across all pathways emphasized the importance of understanding research even when they lacked in their contributions to research as a participant or a researcher. These findings emphasize the need for intentional, scaffolded integration of research competencies across child life curricula and the value of faculty scholarship in supporting this development. Future research should continue to explore how program structures and student motivations influence research engagement and how research literacy contributes to professional readiness. Strengthening research integration within child life education will help prepare future specialists to deliver evidence-based, high-quality care to children and families.
These results have several implications for child life education. First, the results contribute to the ongoing discussion about the value of graduate-level preparation in a field that emphasizes evidence-based interventions. Secondly, it highlights the importance of aligning child life curriculum design with a competency-based framework for child life certification. Research literacy is not only a desirable learning outcome, but also essential for evidence-based practice and professional responsibility in child life. By incorporating the outlined competencies for child life specialists, academic programs can strengthen professional readiness and contribute to the long-term goal of a research-driven field. In addition to graduate-level preparation and curriculum design, faculty engagement in research is another critical factor. Child life faculty who conduct and publish research are well-positioned to integrate it into their teaching and coursework, mentor students in developing research and clinical skills, and model the importance of inquiry and scholarship for professional growth and development.
There are some specific ways that child life academic programs can help students be more prepared for research. Providing professional development opportunities for faculty may help them find creative ways to embed research thinking into their teaching. This suggestion may be especially helpful for faculty who teach online. Child life curricula can incorporate more purposefully designed research engagement opportunities into the curriculum. These opportunities may include virtual seminars with child life researchers, informal researcher Q&A sessions, faculty research overviews, discussions focused on reading and interpreting current studies, and research mentorship options. To support online learners equitably, programs should intentionally replicate relational aspects of research culture in virtual spaces. Online programs can incorporate robust opportunities for online students to engage with and contribute to research projects, both within specific courses and as an additional learning experience. Other teaching practices, such as using research examples in course content, modeling an inquiry mindset, and practicing how to pose research questions, may also help improve child life students’ perceptions of the importance and accessibility of research.
Conclusion
This study adds to the limited knowledge base about research integration within child life education. As the profession continues to grow, preparing child life specialists who are both clinically competent and research-informed is essential. By fostering child life students’ ability to engage with and apply research, and by encouraging faculty to remain active in scholarly work, academic programs can help ensure that future child life specialists are equipped to provide high-quality and evidence-based care to children and families.
